Stock Price Prediction

Project information

  • Category: Big Data
  • Project date: April, 2024
  • Skills: ML, Pyspark
Problem Statement

The stock market is known for its volatility and unpredictability, making it challenging for investors to make informed decisions. Accurate stock price predictions can provide a significant advantage, enabling better investment strategies and risk management. Traditional methods of stock price prediction often fail to capture the complex, dynamic nature of the market. Therefore, there is a need for a more sophisticated approach that leverages large datasets and advanced machine learning techniques to improve prediction accuracy.

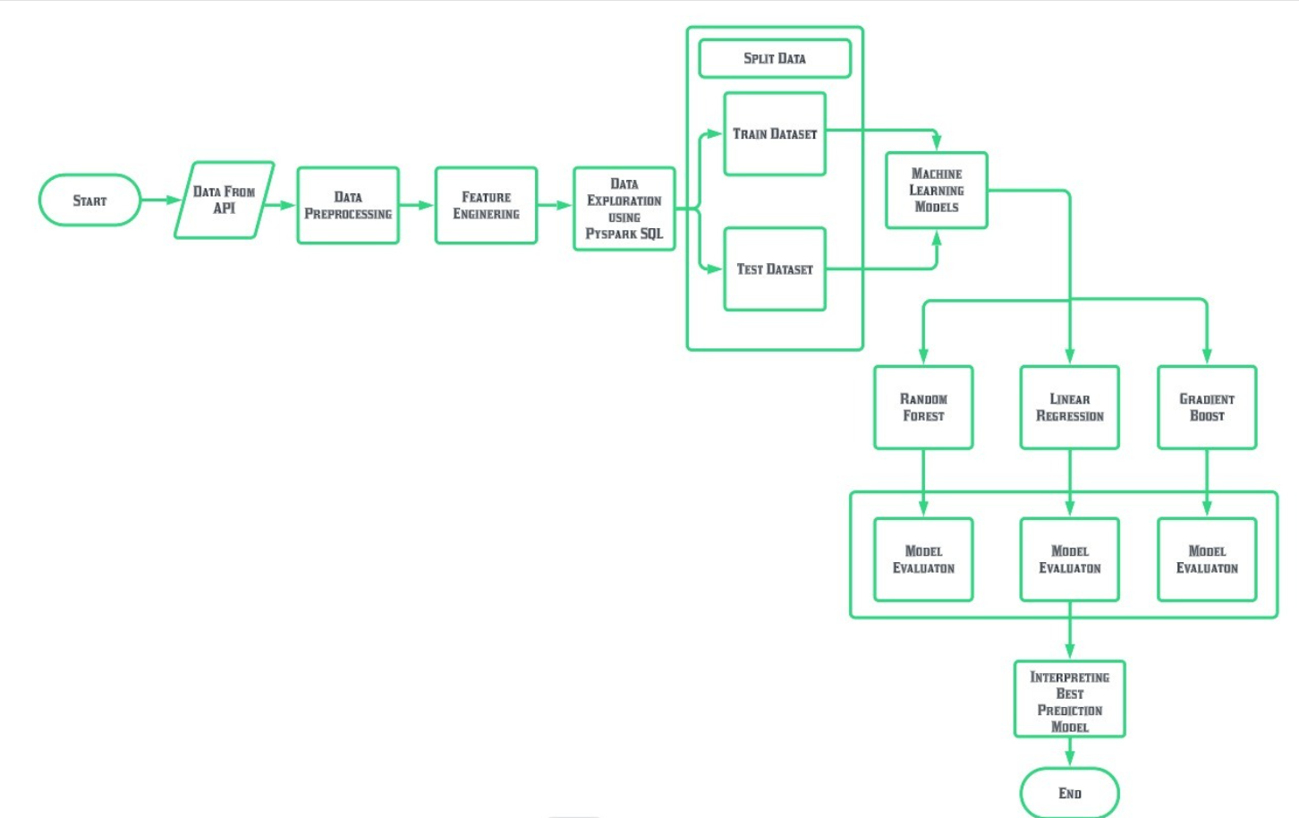
Solution Overview

The Stock Price Prediction Application addresses the problem of predicting stock prices with higher accuracy by utilizing data from Yahoo Finance API and applying machine learning models using PySpark. This approach leverages big data processing capabilities and advanced machine learning algorithms to analyze historical stock price data and generate reliable predictions..